【五院科普】脂肪肝,不再是肥胖“专属病”
你是不是拿到体检报告,看到“脂肪肝” 三个字就慌了?其实它早不是胖子的“专属病”。我国每3个成年人里就有1个中招,很多不喝酒、看着不胖的人也可能得!更要注意的是,脂肪肝是 “沉默的杀手”—— 我国只有28%的人知道自己有脂肪肝,其中又只有15%的人会规律用药,很多人拖到肝脏变硬才后悔!
今天用大白话给你讲透,脂肪肝到底是什么?为啥会得?还有怎么轻松预防?
一、脂肪肝到底是什么?为啥会得脂肪肝?
根据《中国脂肪肝防治指南(2025 版)》,脂肪肝是肝细胞内脂肪过度沉积(肝脂含量≥5%)的代谢性肝病,已经成为困扰国人的常见代谢性肝病。它分为酒精性与非酒精性两大类:
1.非酒精性脂肪肝(NAFLD)
此类占比超90%,跟喝酒没太大关系(是不是跟你想的不一样?)。
主要有以下原因:
①吃太多:高糖饮料、蛋糕、肥肉、油炸食品吃多了,多余热量变成脂肪堆在肝脏;
② 动太少:每天坐着超过8小时;
③ 代谢乱:肚子大(男士腰围超90cm、女士超85cm)、有糖尿病 / 高血压的人肝脏更容易堆脂肪;
④ 基因影响:部分人天生肝脏容易存脂肪。
2.酒精性脂肪肝(AFLD)
长期过量饮酒惹的祸。男性日均乙醇摄入≥60g(约6瓶啤酒或150ml高度白酒)持续10年,女性≥40g 持续5年,风险大大增加!
二、别以为“肝胖了”没事,危害能波及全身
01肝脏会一步步变差
从脂肪肝开始,不调理就会慢慢升级:脂肪肝(可逆)→ 脂肪性肝炎(肝细胞发炎受损)→ 肝硬化→ 肝癌。10%-25% 的脂肪肝会变成肝炎,15%-25% 的肝炎患者10-15年内会发展成肝硬化,部分最终演变为肝细胞癌。
02全身脏器都可能受牵连
脂肪肝会进一步导致心脑血管疾病、代谢性疾病、肾功能损害。
03怎么护肝?
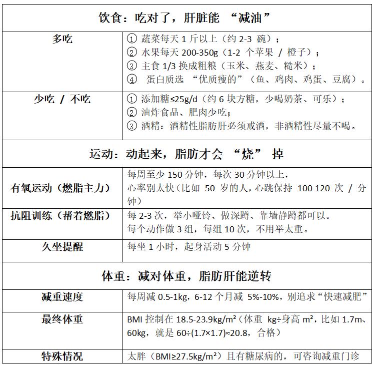
脂肪肝护肝“三件套”—— 吃对、动对、减对!

定期筛查和监测同样重要,有需要请前往正规医院看诊。
参考文献
1.《中国脂肪肝防治指南(2025 版)》
2.《中国代谢紊乱相关脂肪肝防治指南(2024 版)》
3.国际专家共识:代谢功能障碍相关脂肪性肝病(MASLD)命名与定义
4.WHO《非酒精性脂肪肝全球健康报告》